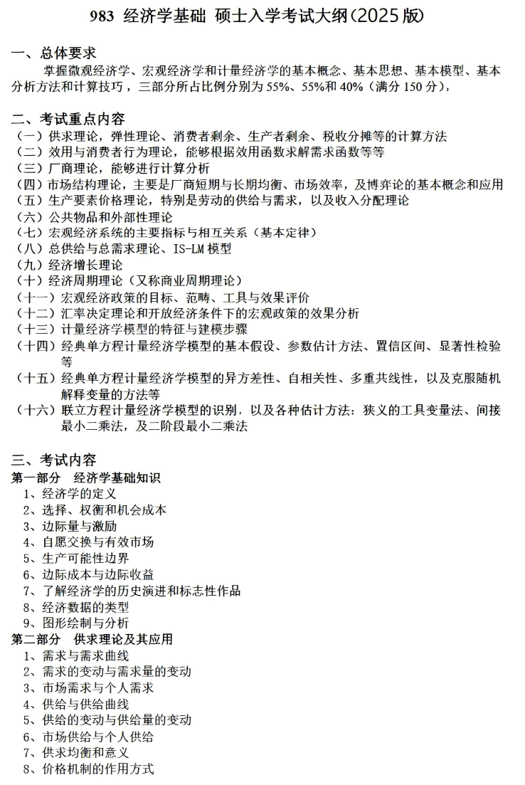
北航经济管理学院2025考研983经济学基础考试大纲
2024/9/19 15:57:58
来源: 网络
2025考研生要注意啦,每年9月份,各个考研院校会陆续发布当年考研招生简章,考研专业目录、初试复试参考书目等,北航经济管理学院发布2025硕士研究生983经济学基础考试大纲,海天考研网为大家整理如下。

更多大纲详情:https://sem.buaa.edu.cn/info/1116/14761.htm
对自己成绩没有把握的2025考研生,可以提前研究一下往年试题情况和分数情况,考研择校要慎重,多关注考研目标院校动态。海天考研集训营老师提炼核心知识点多维度分析政治、数学、英语、专业课核心考点,强化答题技巧,科学备考1v1合理定制规划,助力2025研究生初试、复试备考,快加入一起复习吧!
2025考研人数达388w,考研热度依旧火热!如何备战2026考研?哪个考研专业适合自己?在职考生如何备考?考研知识点繁多,择校困难大,和海天考研咨询老师聊一聊。网课面授多项选,专业辅导1对1,全年集训随时学!

热门推荐






