上海社会科学院2025年研究生调剂信息
2025/4/8 17:29:27
来源: 网络
4月8日起2025考研调剂系统已经开通,上海社会科学院公布2025年硕士研究生招生考试调剂公告,具体2025考研调剂专业、考研调剂名额、考研调剂系统开放时间、2025考研调剂安排等,和海天考研复试直通班指导老师一起看看吧!
一、我院接收调剂复试的一般条件为:
1.我院调入专业合格生源不足;
2.考生符合调入专业的报考条件,且第一志愿报考全日制硕士研究生的考生;
3.初试成绩必须达到教育部公布的国家A类地区复试分数线的要求;
4.第一志愿专业与调入专业相同相近,或初试科目与调入专业初试科目相同相近;
5.符合教育部2025年相关调剂政策。
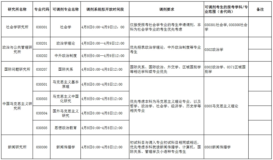
二、2025考研各所各专业调剂情况详见下表






调剂详情:https://gs.sass.org.cn/2025/0403/c1793a577161/page.htm
▶更多往年国家线:点击查看
大家及时关注各院校考研复试安排,海天考研网也持续更新!初试只是敲门砖,复试才是决定你上岸的关键因素!2025海天考研复试辅导班,帮助同学们进行考研复试技巧点拨、英语听力辅导、复试调剂等,提前了解提前备考,上岸更有把握!


热门推荐





