上海中医药大学2025年研究生调剂公告
4月8日起2025考研调剂系统已经开通,上海中医药大学公布2025年硕士研究生招生考试调剂公告,具体2025考研调剂专业、考研调剂名额、考研调剂系统开放时间、2025考研调剂安排等,和海天考研复试直通班指导老师一起看看吧!
考生调剂基本条件:
(1)符合调入专业的报考条件。(请查阅《上海中医药大学2025年招收攻读硕士学位研究生章程》)
(2)初试成绩符合第一志愿报考专业在一区的全国初试成绩基本要求,且符合我校发布的进入复试的初试成绩基本要求。
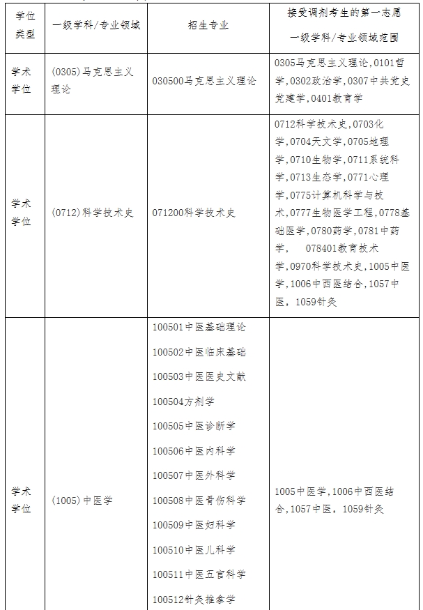
(3)我校各个专业可接受调剂考生的第一志愿一级学科/专业领域范围如下:
(4)初试科目与调入专业初试科目相同相近。
(5)“退役大学生士兵”专项计划及参加“大学生志愿服务西部计划”“三支一扶计划”“农村义务教育阶段学校教师特设岗位计划”“赴外汉语教师志愿者”等项目服务期满、考核合格的考生,相关政策参照《教育部关于印发<2025年全国硕士研究生招生工作管理规定>的通知》(教学〔2024〕4号)要求执行。
考生申请调剂前,应仔细阅读《上海中医药大学2025年招收攻读硕士学位研究生章程》,充分了解我校各专业招生、培养、奖助等政策。



▶更多往年国家线:点击查看
大家及时关注各院校考研复试安排,海天考研网也持续更新!初试只是敲门砖,复试才是决定你上岸的关键因素!2025海天考研复试辅导班,帮助同学们进行考研复试技巧点拨、英语听力辅导、复试调剂等,提前了解提前备考,上岸更有把握!







