福建医科大学基础医学院2025考研第四轮调剂信息
2025考研调剂抓紧时间,福建医科大学公布基础医学院2025年硕士研究生第四轮调剂信息,具体2025考研调剂专业、考研调剂名额、考研调剂系统开放时间、2025考研调剂安排等,和海天考研复试直通班指导老师一起看看吧!
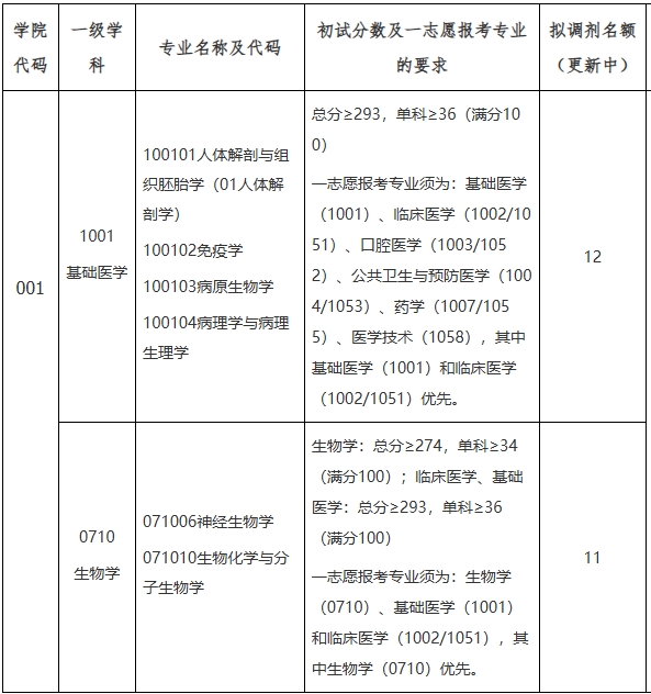
一、缺额情况

学院保留复试录取过程中视生源情况对缺额进行动态调整的权利。
二、调剂要求
1.普通高等学校全日制本科应届、往届毕业生。
2.符合调入专业的报考条件,以招生简章发布为准。
3.初试成绩须符合第一志愿报考专业在A类地区的全国初试成绩基本要求(见上表),且符合调入专业的要求。
4.每位调剂考生同一批次(指同一调剂公告)只能选报我校一个专业或研究方向,若同时填报多个志愿,将以考生在调剂系统首次(按提交时间先后顺序)填报的志愿为准。
5.调剂考生第一志愿报考专业要求详见上表。
三、调剂程序
1.调剂系统拟开放时间为:2025年4月21日14:00——4月22日12:00(视报名情况可能延长系统关闭的时间)。
考生必须在规定时间内登陆中国研究生招生信息网(以下简称“研招网”)的全国硕士研究生招生考试网上调剂系统填报意向信息。
2.在关闭调剂系统后,各学科按初试成绩高低择优遴选进入复试的考生名单,复试入围比例为1:3。调剂系统中一志愿报考一级学科相同的考生,如初试成绩总分相同,按英语一成绩高低依次进入复试名单。在初试成绩总分及英语一成绩均相同的情况下,按照业务课总成绩高低依次进入复试名单。
3.调剂复试入围名单确定后,将于4月22日下午开始通过中国研招网调剂系统陆续发送复试通知,同时将在本通知附件中公示入围名单。
基础不好或者想二战考研的同学可以考虑报班学习,怕不适应老师讲课节奏的,可以先先试听海天考研导学课程再报班。2026考研各题型思路、技巧讲解!真的别错过,提分是关键!想要逆袭985的同学不妨来了解一下~可以咨询【海天考研】了解更多▶2026考研特训营相关课程详情~现在报名,还有优惠福利,领大额优惠券噢!
2025考研人数达388w,考研热度依旧火热!如何备战2026考研?哪个考研专业适合自己?在职考生如何备考?考研知识点繁多,择校困难大,和海天考研咨询老师聊一聊。网课面授多项选,专业辅导1对1,全年集训随时学!







